Instance Verification Kit (IVK)
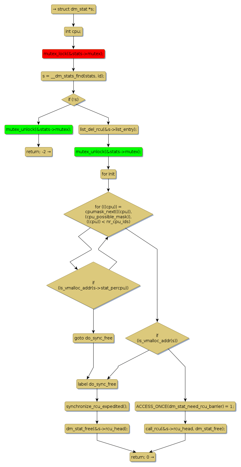
mutex lock @ [8190+26+/linux-3.19-rc1/drivers/md/dm-stats.c]
Instance Signature: mutex
|
The Matching Pair Graph:
|
|
Function Name
|
Control Flow Graph (CFG)
|
Events Flow Graph (EFG)
|
Source Correspondence
|
|
dm_stats_delete
|
|
|
[8108+15+/linux-3.19-rc1/drivers/md/dm-stats.c]
|